Posted in Projects on Aug 13th, 2012
The Standalone Temperature/Voltage Logger has now been updated to v1.1 which includes the v1.1 PCB to correct the errata that was on the v1.0 PCB. This new firmware version also introduces the satvltransfer program which allows you to transfer your data from the SATVL more quickly like the SACL v0.4 does. The benefit of this is that it doesn’t need to emulate your keyboard so you can keep using the computer when it’s transferring data.
Both the v1.1 and v1.0.1 firmware are included in the download file: Standalone_Temperature_Voltage_Logger_v1.1
If you have the SATVL v1.0 PCB/Firmware, all you need to do is program the ATtiny85 with the new v1.1 firmware. To use satvltransfer, plug in the SATVL to your computer, press the button as normal and then just double click the satvltransfer.exe file

It will generate a file name based on the current date and time and show you the data being transferred. For anyone not running Windows, the source code is available for you compile it to run on your operating system.
Read Full Post »
Posted in Projects on Jul 29th, 2012
Following from Part 6 we moved to the ATtiny44A, using voltage dividers/level shifters to communicate with the SRAM when the ATtiny44A was at 5 volts. In this part we will add some code to calculate the baseline reading when no load is connected and modify the way our USB data transfer works by not emulating keyboard any more so we can transfer the data faster.

Here’s how the breadboards look at the moment.
Calculate baseline reading
Now that I’ve tested that everything works well we can make it calculate the baseline reading when we press the button. Most of the code needed, we can take from the SATVL.
(more…)
Read Full Post »
Posted in Projects on Jul 16th, 2012
I have used quite a few different ATtiny chips in my various projects and I have a few breadboard lying around so I decided to make an ATtiny Programmer Adapter which will suit all ATtiny DIP chips and you can use it with your favourite AVR programmer. You can use a crystal on the XTAL female headers if required.

Download ATtiny_Programmer_Adapter_v1.0 (PCB is untested)
Read Full Post »
Posted in Projects on Jul 7th, 2012
Following from Part 5 we moved to the ATtiny84 so we could have more pins in order to use SPI and V-USB together and we found that we really shouldn’t be doing anything whilst the ADC is running. In this part we will be upgrading to the ATtiny44A, connecting the SRAM and updating our schematic.

Above is the schematic from the last part.
Change to ATtiny44A and voltage switching circuit
Now it’s time to add in the SRAM however we need to find a way to keep it running at between 2.7-3.6V which means that the current voltage switching circuit we used before won’t work.

The easiest way is to use 2 diodes – one going from 3V to the 5V USB which will allow the ATtiny to be powered by the 3V or 5V, not allow the 5V to recharge the 3V battery and allow the SRAM to always be powered when there is a 3V battery. The next diode goes from the 5V USB to ATtiny just before the other diode, so our D- line will only read as high when the USB is connected and read as high when the battery is connected (used for detecting whether the USB is connected).
(more…)
Read Full Post »
Posted in Projects on Jun 25th, 2012
I’ve had a small solar panel now with a voltage of up to 18V (up to 83mA current) for a little while so it’s now time to make a small solar power charger to recharge 12V batteries. Previously I had a solar panel with a voltage of up to 14V which didn’t cut it when the sun was shinning on it for a few minutes; I found the voltage dropped and it wasn’t enough to recharge my 12V batteries.

I chose to use the LM317 regulator as it seems to be a common regulator to use for small current devices. With the LM317 you can adjust the output voltage ranging from 1.2V to 37V by using 2 resistors on the adjust pin.

The primary use of this charger is to keep my 12V batteries topped up. From Wikipedia we find that voltage to keep batteries topped up is called the Continuous-preservation charge which is 13.2V.
(more…)
Read Full Post »
Posted in Projects on May 30th, 2012
Following from Part 4 we tested the ATtiny85 with external SRAM via SPI which worked well however we don’t have enough pins to use SPI and V-USB on the ATtiny85. In this part, we will be upgrading to the ATtiny84.

The ATtiny84 has most features that the ATtiny85 does however I found that it didn’t have the PLL clock to generate the 16.5MHz needed for V-USB when using the internal oscillator. We do have enough pins to use a 16MHz crystal which also works with V-USB.

We use CKSEL as 111 for crystals higher than 8MHz. The factory default for Start-up Times is 14CK + 64ms for slowly rising power, so we’ll use that also for the crystal too.
(more…)
Read Full Post »
Posted in Projects on May 8th, 2012
Just thought I’d make a quick post to advise that the Standalone Temperature/Voltage Logger is now available to purchase as a kit here: https://www.insidegadgets.com/projects/standalone-temperaturevoltage-logger

Read Full Post »
Posted in Projects on May 6th, 2012
Following from Part 3 we tested logging the op-amp’s output, storing the results in the ATtiny’s SRAM and transferring it to the PC. Now we’ll use external SRAM instead of using the ATtiny’s SRAM.

I’m using a Microchip 23K640 SRAM which has a voltage range of 2.7-3.6V. It looks like with SRAM there aren’t many around that can do 2.7-5.5V, this means we won’t be able to power the SRAM from the USB directly when transferring data, we’ll need to use a regulator and level shifters.

Before we integrate the external SRAM to our current schematic, we need to take a look at how to access it, it uses the SPI protocol. SPI is as simple as I2C except that instead of accessing a device by address, you pull the chip select line on the device low and instead of 2 wires you need 3 wires (plus one from chip select). Potentially you could have a lot of SPI devices on the same bus, you would just need a chip select line for each of them.
(more…)
Read Full Post »
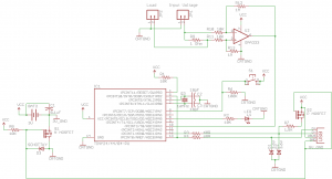
Posted in Projects on Apr 28th, 2012
Following from Part 2 we configured our op-amp and tested to make sure it worked like we wanted it to. Now it’s time to test logging the op-amp’s output using the ATtiny’s ADC, storing the results in the ATtiny’s SRAM and transferring this to the PC.

Here is the current schematic.
.
ADC Prescaler / Interrupt

Before we continue, previously I based my assumption of the ADC conversion only taking 65us when at 200KHz however if we use the ATtiny’s internal oscillator for CPU clock speeds (1Mhz, 2Mhz, 4Mhz, etc) there is no ADC clock division / CPU clock combination that will give us 200KHz.
(more…)
Read Full Post »
Posted in Projects on Apr 18th, 2012
The Standalone Temperature/Voltage Logger v1.0 has now been released. Download SATVL v1.0 or view the Standalone Temperature/Voltage Logger project page. In the download, I’ve include a PDF guide file that has everything you need including step by step assembly instructions with pictures.

After about a months wait I’ve received 10 boards from Itleadstudio, they look good and I have successfully built a board up and it’s working. The SATVL is not currently up for sale at the moment until I receive a few more parts I’m expecting which should be in about 1-2 weeks.
During the testing process I found a few problems and a design flaw that made it to the PCB however it’s correctable and still functions as it should.
(more…)
Read Full Post »